Also Asked: een veelbelovende tool op het gebied van content

Geplaatst op 8 februari 2024 door Daniël Kuipers

De kans is groot dat, wanneer je met het creëren van content bezig bent, je Answer The Public wel kent. Klopt dat?

Als je antwoord ‘Ja, dat vind ik een fijne tool’ is, dan moet je Also Asked ook absoluut kennen.

Is het antwoord ‘Nee, wat is dat?’, dan moet je overigens ook zeker eens kennismaken met deze tool!

Waarom dat zo is, wat Also Asked is en hoe je de tool gebruikt vertel ik je hieronder.

Wat is Also Asked?

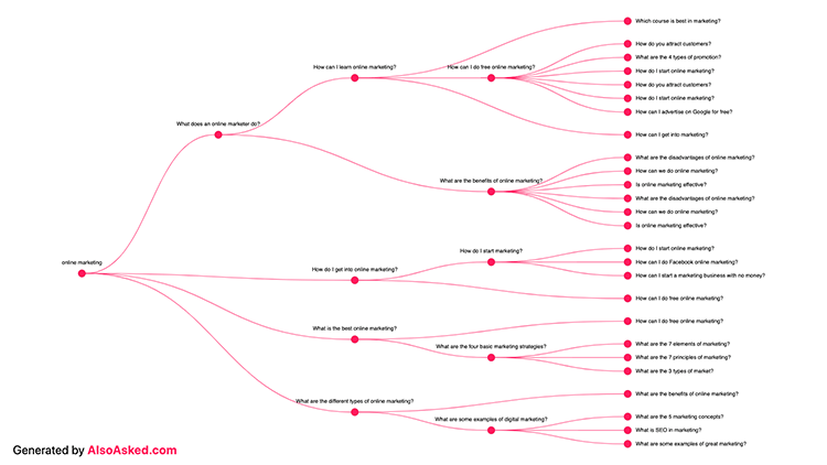
Also Asked is een tool die vertelt welke vragen mensen stellen over een bepaald onderwerp dat jij invult en die data vervolgens mooi visualiseert in een boomdiagram. Dat komt er zo uit te zien (want plaatjes zeggen meer dan 1000 woorden en dan snap je precies wat Also Asked doet).

also asked vragen

Wat je hierboven ziet is dus een boomdiagram op basis van het zoekwoord ‘online marketing’ dat ik heb ingevuld.

Nu hoor ik je denken: ‘Maar wat kan ik nu met deze data?’

Nou, dit zijn vragen die mensen stellen en gerelateerde onderwerpen waarover ze meer willen weten. Die kan je dus behandelen in je content. Je kan ze gebruiken als blogonderwerp, voor de tussenkopjes, als input voor je social media posts en meer.

Ontzettend handig en waardevol dus!

Hoe gebruik je Also Asked?

Aangezien Also Asked nog volop in de ontwikkeling is, is hij niet in elke taal en land te gebruiken. De tip die ik hier voor je heb is: vertaal je term naar het Engels, zodat je Engelse vragen krijgt. Vervolgens kan jij die vragen weer terugvertalen naar het Nederlands.

Mocht je Also Asked willen gebruiken, leg ik je nu uit hoe het werkt.

Ga allereerst naar hun website. Die vind je hier: https://alsoasked.com/. Vul vervolgens je zoekwoord of zoekterm in, kies een taal, kies een regio en klik op ‘Search’.

AlsoAsked


Nu moet je even wachten, totdat de boomdiagram zich heeft ontvouwd.

En klaar is Kees!

Wat is het verschil tussen Answer The Public en Also Asked?

Dit was het eerst wat er in mij op kwam, want het zijn nagenoeg dezelfde tools. Althans, dat dacht ik. Want dat is dus niet waar.

De informatie uit Answer The Public is namelijk suggestief en wordt vooral gegeneerd door de zogeheten autocomplete. Dit houdt in de Answer The Public het door jou ingevulde zoekresultaat aanvult met andere woorden.

Also Asked werkt anders. De informatie die je daaruit terugziet is gebaseerd op de ‘Mensen zocht ook’ data. Dit zijn dus langere zoektermen die echt daadwerkelijk door mensen zijn ingevuld.

Welke van de twee nou beter is? Die vraag hoeven we niet te beantwoorden, want beide tools zijn handig, werken op verschillende wijze en zijn een aanvulling voor iedereen die content publiceert.

Dit artikel is geschreven op 12 december 2019 en is op 8 februari 2024 geüpdatet. 


Geschreven door: Daniël Kuipers Daniël is oprichter van Online Marketing Agency. Hij speurt het internet continu af naar de nieuwste snufjes en tactieken en blogt erover in begrijpelijke taal. Nou ja, soms dan.
ebook

Download gratis E-books!

Ga naar de E-books

Geef een reactie

Het e-mailadres wordt niet gepubliceerd. Vereiste velden zijn gemarkeerd met *


Meest gestelde vragen over deze blog

Also Asked is een content tool die zoekopdrachten van Google analyseert en gerelateerde vragen en onderwerpen laat zien die mensen ook zochten. Het werkt door de zoekopdracht in te voeren en de tool laat de meest relevante vragen en onderwerpen zien.

Door gebruik te maken van de vragen en onderwerpen die worden getoond in Also Asked, kan je inspiratie opdoen voor nieuwe content ideeën en deze gebruiken om je website of blog te optimaliseren voor SEO. Je kunt de vragen en onderwerpen verwerken in de koppen, subkoppen en inhoud van je pagina’s om beter gevonden te worden op Google.

Er is een gratis versie van Also Asked beschikbaar, maar deze heeft beperkte functionaliteit. Om toegang te krijgen tot alle functies en meer zoekopdrachten te kunnen uitvoeren, moet je een betaald abonnement afsluiten.

Gerelateerde blogs

Haal jij het maximale uit online?

Meer dan 100 ondernemers gingen je voor. Van ZZP tot multinationals.

Doe de SEO-scan

Marketing kennisbank

Ben je op zoek naar de uitleg over een marketinggerelateerde term? Maak hieronder een keuze.

Alle rechten voorbehouden © 2024 - Online Marketing Agency